趣味のページ > オーディオシステム > バックロードホーン
JBL D130用 バックロードホーンスピーカーボックス設計図面
昭和47年(1973)
| 山水電気からD130搭載のSP707Jというバックロードホーンが販売された。秋葉原のオーディオ店で聴いたD130を2個搭載したバックロードホーンの音が素晴らしく、スケールダウンしたSP707Jを作ることにした。図面はSP707Jのカタログを参考にして、計算し、寸法を決めた。製作は、当時、東北大の工作工場の鈴木さん(木工、木型担当)を通じて、家具工場で裁断していただき、鈴木さんが組み立ててくれた。材料は板厚25mmの合板で作った。昭和48年に八戸に赴任後、出来上がり、スカイラインの座席を取り払って、1つずつ八戸まで運んだ。その後、中音用ウッドホーンを製作した後、樺桜にバックロードホーンを変更しようとしたが樺桜の入手は困難で断念した。 |
||||||||||
| D130はJBLの代表的な38cmフルレンジスピーカーユニットで、名器として知られています。「1ミリワットでも動作する」と言われているように、抜群に効率が高いユニットです。ボイスコイルには直径10.2cmのアルミリボン線エッジワイズ巻大型ボイスコイルを採用しており、磁気回路にはアルニコVマグネットを用いた5.4kgの磁気回路を採用しています。コーンには軽量タイプで浅型のコーン紙を使用しており、センターには中高域を受け持つアルミセンタードームを用いています。D130をバックロードホーンに組み込むと、更に効率が良くなり、弾むようなウッドベースの音は魅力的です。 JBL075は“リングラジェーター”という愛称で有名な、オーディオ史上で最も強烈なエネルギーをもったトゥイーターです。コーン型の変形であるダイアフラムをもっている為に、2.5kHzと低い周波数から使用できるのが特徴ですが、7K\kHz以上に使うと良さが最大限に発揮されます。075は磁気回路も強力で、ダイアフラムもトゥイーターとは思えないほど大きい。 シンバルの圧倒的なエネルギーは素晴らしいものです。 |
||||||||||
| ■バックロードホーンの特徴 | ||||||||||
バックロードホーンについては次の特徴があります。
|
||||||||||
| バックロードホーンは、躍動感のある重低音、歯切れの良い中高音にあると思います。ウッドベースなど弾むような感覚を覚え、この音に慣れてしまうと密閉箱のスピーカーの低音の音は詰まったように感じます。また、音が前に出る素晴らしさがあり、ライブ盤などは特に臨場感が出ます。JBLのスピーカーの能率の良さもありますが。 アルピノー二のアダージョ/ゲリー・カーは、コントラバスの名手の演奏です。ゲリー・カーのグノーのアヴェマリアにおけるコントラバスの音、特別な「スーパーアナログディスク」のレコードと言うこともあり、素晴らしい低音が聞けます。 |
||||||||||
![]() アルピノー二のアダージョ/ゲリー・カー |
||||||||||
| 私のパワーアンプはch当たり10Wですが、誰もいないときは、5目盛りの2、普段は1目盛りで十分な音量です。 写真のバックロードホーンは25mmの合板ですが、出来れば樺桜で作りたいところです。 |




設計したJBLD130用バックロードホーン セラミックスの専用台に乗せている

SP707J 山水電気カタログより 1975.12
| 使用ユニット | D130 |
| 許容応力 | 60W(連続プログラム) |
| インピーダンス | 8Ω |
| 音圧レベル | 100dB |
| 寸 法 | 61.4(W),103.4(H),52(D) cm |
| 重 量 | 66kg |

| 口径cm | 許容入力w | インピーダンスΩ | 音圧レベルdB | 磁束密度gauss | 定価(円) | 再生周波数 | |
| D130 | 38 | 60 | 8 | 103 | 12,000 | 55100 | |
| 075 | 7.9 | 20 | 8 | 110(4k) | 16,500 | 38,600 | 7kHz< |
| 2426J | 2.5 | 70 | 16 | 110 | 58,000 | 800Hz〜20kHz | |
| 375 | 5 | 60 | 16 | 108(1k) | 20,500 | 125,900 | 500Hz〜10kHz |
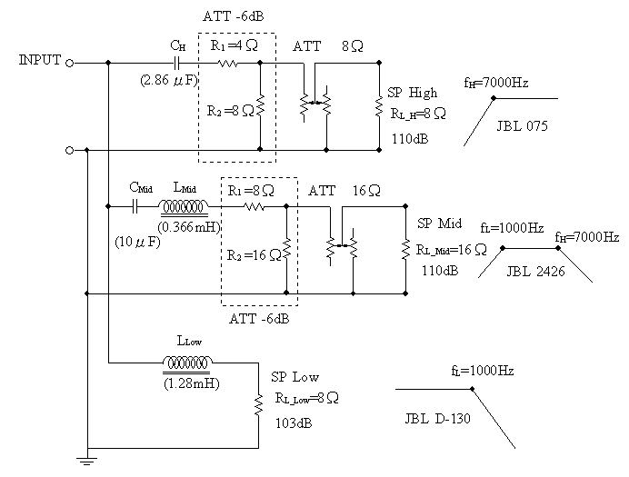
真空管アンプ用ネットワークの自作 金田氏設計の6dB/Oct
3Way ネットワーク 6dB/Oct.
クロスオーバー周波数 1000Hz,7000Hz
Mid ウッドホーン fo=480Hz

